Пакет обучения для системы привода SINAMICS G150/G130/S150
Он предоставляет обзор курсов по системе привода SINAMICS G150/G130/S150.
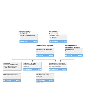
Курсы имеют модульную структуру и предназначены для многих целевых групп, а также для индивидуальных требований заказчика.
Обзор системы очень быстро познакомит лица, принимающие решения и осуществляющие продажи, с системой.
Курс по проектированию предоставит всю необходимую Вам информацию для запуска системы привода.
Базовый и дополнительный курсы предоставят все технические знания, которые потребуются сервисным инженерам для сервисного обслуживания/начала выполнения задач по управлению движением, коммуникации и запуску устройств, встроенных в шкаф.
Все модули содержат как можно больше практического опыта для обеспечения интенсивного и непосредственного обучения на системе привода и с инструментами в небольших группах.
|
Название |
Целевая группа |
Длительность |
Код курса |
||||||||||
|---|---|---|---|---|---|---|---|---|---|---|---|---|---|
|
|
Лица, принимающие решения, осуществляющие продажи |
Менеджеры по проектам, члены проектных команд |
Инженеры, программисты |
Инженеры-пуско-наладчики, инженеры-конфигураторы |
Сервисные инженеры |
Обслуживающий персонал |
|
|
|||||
|
Базовые курсы |
|||||||||||||
|
ОбзорсистемыSINAMICS |
X |
X |
|
|
|
|
2 days |
DR‑SN‑UEB |
|||||
|
КонфигурированиеипроектированиеSINAMICS G150/G130/S150 |
X |
X |
X |
X |
|
|
3 days |
DR‑SNG‑PRJ |
|||||
|
Сервисноеобслуживаниеипуско-наладкаSINAMICS G150/G130/S150 |
|
|
X |
X |
X |
X |
2 days |
DR‑SNG‑SI |
|||||
|
РасширенныйкурспосервисномуобслуживаниюSINAMICS G150/G130/S150 |
|
|
X |
X |
X |
X |
3 days |
DR‑SNG‑EXP |
|||||
|
ПовторительныйкурсSINAMICS G150/G130/S150 |
|
|
X |
X |
X |
X |
1 day |
DR‑SNG‑PR |
|||||
|
Расширенный курс |
|||||||||||||
|
Коммуникация SINAMICS |
|
|
X |
X |
X |
|
3 days |
DR‑SN‑COM |
|||||
SINAMICS G150/G130/S150 training


